服务热线:
0411-8460734
地址:天津市市辖区东丽区金桥街道
手机:18276213657
2026-05-31T20:29:06+08:00
返回列表 在新一轮服务贸易开放进程中,体育产业正成为我国服务出口跑出“加速度”的重要赛道。随着服务贸易负面清单不断压减,体育赛事组织、体育培训、体育传媒版权、体育旅游以及智能体育科技等领域正迎来前所未有的开放红利。从巴黎奥运周期到各大单项世界锦标赛,再到国际职业联赛的引进与“走出去”,体育正以更开放、更市场化的姿态,嵌入我国服务贸易高质量发展的大格局中。

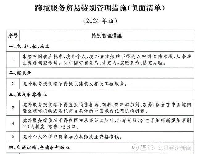
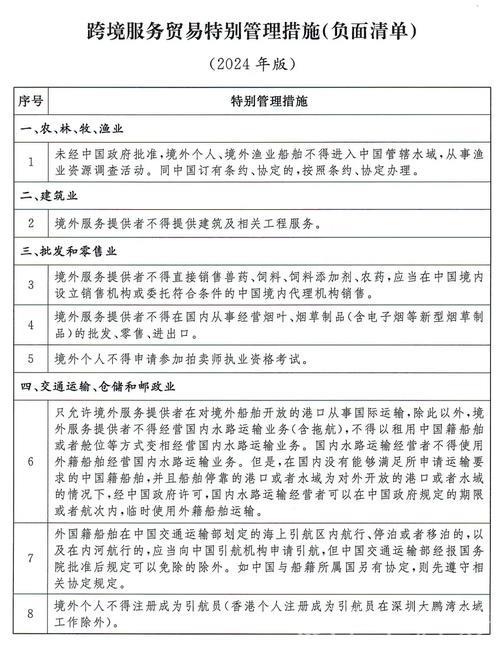
近期发布的服务贸易相关政策中,明确提出要扩大高水平制度型开放,持续优化服务贸易负面清单管理模式,对体育经纪、职业联赛运营、体育直播制作、赛事版权转让、体育教育培训等领域进一步放宽市场准入。体育服务企业在跨境经营中,过去面临的一些审批环节正在简化,试点地区在赛事举办审批、外籍运动员与教练员工作许可、跨境支付与结算等方面,也推出了更加灵活高效的制度安排,让体育服务“走出去”和“引进来”都更加顺畅。

在开放政策的助推下,体育赛事正成为服务出口的新名片。一方面,我国持续引进高水平国际赛事,形成体育服务进口的“引力场”;一批具有国际影响力的本土赛事品牌,也通过版权输出、赛事运营和技术咨询服务等方式走向海外。例如,一些成熟的马拉松、城市路跑、自行车赛、综合格斗以及电子竞技品牌赛事,已经开始在东南亚、中东、拉美等地区落地,通过“赛事+旅游+文化”的组合输出模式,带动本土体育管理标准、赛事运营体系和数字化转播技术成套输出,体育服务出口的含金量显著提升。
随着体育服务领域对外开放不断深化,我国体育版权与传媒服务也在国际市场上加快布局。借助不断完善的版权保护体系和更开放的数字服务贸易政策,国内体育平台与制作公司在赛事信号采集、节目包装制作、多语种解说、跨平台分发等环节,开始为海外赛事提供整体解决方案。有中国企业参与制作的国际赛事转播画面,已经出现在欧洲、美洲和非洲的观众屏幕之上。体育传媒服务从单一节目引进,升格为“内容共创+技术合作+平台互联”的综合合作模式,成为服务贸易结构升级的生动样本。
在体育培训与教育服务方面,我国凭借在体操、跳水、乒乓球、羽毛球、举重、武术等项目上的传统优势,通过教练输出、联合办学、短期集训营、在线课程等多种形式,将体育培训服务输出到全球。近年来,越来越多的海外青少年运动员来到中国接受系统化训练,而国内优秀教练团队则以“驻外合作+阶段集训+线上指导”的组合形式,为多国国家队和俱乐部提供专项提升方案。相关培训服务以服务贸易方式开展,不仅输出技战术体系,也输出青训理念、保障机制与科学训练标准,体育服务出口的价值链不断延伸。
开放的制度环境同样激活了体育旅游和体育消费服务的潜能。借助服务贸易负面清单的压减,外资体育机构参与国内体育旅游开发更加便捷,冰雪运动、赛车运动、帆船帆板、户外探险、山地骑行等项目与旅游、会展、康养等行业深度融合,形成一批具有国际吸引力的体育旅游线路和节庆活动。越来越多境外游客以“看一场球、跑一场马、滑一次雪、逛一次赛”为目的来到中国,带动住宿、餐饮、交通、文创、保险等一揽子服务出口,实现体育服务在“人流+资金流+信息流”中的立体输出。

数字技术赋能下的体育科技服务,正成为我国服务贸易开放中的“硬核力量”。在可穿戴智能设备、运动数据分析系统、虚拟现实训练平台、智能场馆管理系统等领域,一批中国企业通过技术授权、系统集成、云服务输出等方式,参与海外俱乐部、训练中心与智慧场馆的建设。更加开放的数据跨境流动和云服务监管规则,为体育科技企业拓展海外业务提供了制度支撑。体育不再只是“看得见”的比赛和训练,更是隐藏在背后的算法、平台、系统和服务标准,推动体育服务出口从“劳务型”向“技术型”“规则型”升级。

为适应服务贸易开放新形势,多个自贸试验区和服务贸易创新发展示范区在体育领域进行先行先试。北上广深等地陆续出台体育服务开放的区域性措施,放宽外资投资体育经纪公司、赛事运营机构和体育人才中介服务的限制,加大对国际体育组织区域总部的引进力度,并在外汇管理、税收优惠、知识产权保护等方面提供配套支持。部分地区还探索实行“赛事备案制+负面清单管理”,在安全和合规前提下,最大限度压缩审批时间,让国际赛事落地“提速”,进一步放大体育服务开放试验区的功能。
在宏观层面,体育服务已成为我国构建新发展格局、推动高质量对外开放的重要组成部分。体育服务出口不仅是服务项目本身的输出,更是我国文化软实力、城市形象与制度环境的综合展示。从北京冬奥会的成功举办,到成都大运会、杭州亚运会等重大赛事对外开放经验的沉淀,再到职业联赛品牌和城市路跑体系的持续完善,我国体育治理能力、赛事组织水平与公共服务能力得到国际社会的广泛关注与认可,也为体育服务贸易的良性互动打下基础。
值得关注的是,随着服务贸易负面清单持续压减,体育领域的开放并非“无序放开”,而是“制度型高水平开放”。在加强风险防控和行业监管的更加注重在规则、规制、管理、标准等层面,与国际高标准经贸规则接轨。无论是运动员转会经纪的合规监管,还是赛事博彩、数据安全、青少年保护等敏感领域,都在新一轮开放中得到统筹考量,使体育服务开放在“可控前提下高效流动”,避免“只追规模不顾质量”的粗放式扩张。
从政策到实践,从单项试点到系统集成,我国体育服务贸易正借制度创新之势加速成长。服务出口的质与量同步提升,负面清单的持续压减释放出源源不断的开放红利,体育产业在服务贸易大盘中的权重不断提高。在全球体育产业深度调整的背景下,中国体育以更开放的姿态、更专业的服务和更完善的制度体系,主动融入国际体育经济循环,为建设贸易强国、体育强国注入新动能,也为世界体育发展贡献更多中国经验与中国方案。